地處東南亞的印尼,常年高溫高濕,沿海地區的鹽霧侵蝕的特殊工況,再加上工業園區高強度的生產節奏,對工業自動化設備的穩定性提出了極高要求。
近日,上海津信接到印尼某工業園區客戶的緊急求助,其生產線上的變頻器突發故障,導致整條生產線受到影響。作為丹佛斯變頻器中國核心代理及授權專業技術服務中心,上海津信始終以客戶需求為核心,第一時間啟動海外應急搶修機制,遠赴印尼為客戶解決故障難題,踐行“值得信賴的變頻器專家”的承諾。
作為深耕變頻器領域二十余年的高新技術企業,上海津信擁有國內最具規模的專業變頻器維修服務中心,儲備了大量各類品牌、各型號的變頻器配件,更有一支經驗豐富、精通多品牌變頻器維修調試技術的工程師團隊,常年處理各類復雜工況下的故障案例,這為此次印尼搶修工作的高效推進,奠定了堅實基礎。
經過多小時的連續奮戰,搶修工作順利完成。變頻器運行平穩,各項數據正常,停滯的生產線終于重新恢復運轉。此次印尼項目變頻器故障搶修,上海津信用“快速響應、精準預判、專業維修、貼心服務”,為全球客戶的項目順利推進保駕護航。
未來,上海津信將繼續深耕工業自動化領域,精益求精,不斷提升技術實力和服務水平,以更專業的能力、更高效的響應、更貼心的服務,回饋每一位客戶的信任,與客戶攜手,共赴海外發展新征程,在“一帶一路”的合作浪潮中,書寫中國智造與中國服務的新篇章。
]]>根據上海津信長期以來服務不同客戶的經驗,變頻器炸機主要原因可以分為外部工況、部件老化、操作不當三大類。
一、外部工況異常
這是最常見的導致變頻器炸機的直接因素,變頻器一般在長時間內都會保持正常運行,突發炸機往往都和外部工況變化有關。當然這個因素也往往要和部件老化結合起來分析,比如外部電網的影響,在機器比較新的情況下,模塊能夠耐受比較高的電壓電流波動,但是隨著模塊逐漸老化,其炸機風險就會隨之提高。
1、電網電壓劇烈波動
極端天氣、變壓器投切、大功率設備啟停都可能會產生瞬時過壓,導致直接擊穿整流橋或 IGBT 模塊。尤其是多雷雨地區或電網不穩定的企業更容易發生。
2、負載側故障
3、惡劣環境
當變頻器長期在高溫(超過 50℃)、高濕(濕度>85%)、多粉塵、腐蝕性氣體環境運行時,根據上海津信的經驗,變頻器炸機故障率會明顯提高:
最常見的導致變頻器炸機的元器件是IGBT模塊,整容模塊和電解電容的老化。
1、模塊老化
變頻器IGBT 模塊、整流模塊是變頻器的核心元器件,一般使用壽命 10-12 年,在環境惡劣的情況下壽命還會縮短,一旦超期服役,元器件內部芯片疲勞、焊層脫落,都可能導致變頻器突發故障。
2、電容老化
直流母線電容是負責穩壓濾波的核心元器件,一般使用壽命為8-10年,超過該期限,會導致電容耐壓不足,一旦電容容值降到85%以下,將導致母線電壓波動劇烈,引發 IGBT 模塊頻繁過壓沖擊,最終擊穿。
1、參數設置錯誤
2、接線錯誤
1、定期維護和保養:根據運行環境、行業應用和使用年限,對變頻器進行定期科學維護和保養、一方面可以延長變頻器的使用壽命,另一方面盡早發現和排除變頻器隱患,保證變頻器可靠、穩定運行。
2、預防性更換:變頻器的電解電容,PCB板卡、模塊、風機、線纜都有壽命限制,應該根據不同部件的設計壽命,進行預防性更換,以防止變頻器炸機風險。
3、在電網電壓和負載劇烈波動的場合,根據現場環境,選擇加裝穩壓器、電抗器和制動電阻等選件,以保證設備正常運行。
4、閑置變頻器超過半年不使用,再次使用前,需要進行安全啟動預充電后,方可使用。
丹佛斯變頻器A13報警代表的是過電流故障。
產生原因是因為變頻器檢測到實際的一個輸出電流, 超出了峰值檢測電流,在持續一段時間之后, 就會出現變頻器跳閘報警 ,并在這個時候切斷變頻器的輸出。也有可能是由于變頻器在沖擊負載時加速時間過快導致。
丹佛斯變頻器A13報警具體的應對方式詳見視頻。
]]>
西門子變頻器MM430(功率110KW)炸機故障維修視頻
]]>
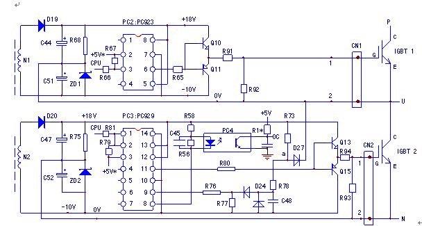
PC923是8腳封裝的光耦芯片,一般用于上三橋IGBT的驅動。PC929則為16腳封裝,用于驅動下三橋IGBT,因為PC929帶有IGBT保護電路和OC信號輸出電路,下三橋IGBT發射極Vce共用直流母線的負極,更方便于檢測IGBT導通管壓降,從而實現過流保護和輸出報警信號的任務。
PC923的相關參數:輸入IF電流5∽20mA,電源電壓15∽35V,輸出峰值電流±0.4A,隔離電壓5000V,開通/關斷時間0.5μs??芍苯域寗?0A/1200V以下的IGBT模塊。PC923的電路結構同TLP250等相近,但輸出引腳不一樣。5、8腳之間可接入限流電阻,限制輸出電流以保護內部V1、V2三極管。常規應用,是將5、8腳短接,接入供電電源的正極。如果將輸出側引線改動一下,也可以與TLP520、3120等互為代換。
PC929的相關參數與PC923相接近,在電路結構上要復雜的多。1、2腳為內部發光二極管陰極,3腳為發光管陽極,1、3腳構成了信號輸入端。4、5、6、7腳為空端子。輸入信號經內部光電耦合器、放大器隔離處理后經接口電路輸入到推挽式輸出電路。10、14腳為輸出側供電負極,13腳為輸出側供電正端,12腳為輸出級供電端,一般應用中將13、12腳短接。11腳為驅動信號輸出端,經柵極電阻接IGBT或后置功率放大電路。PC929的9腳為IGBT管壓降信號檢測腳,9、10腳經外電路并聯于IGBT的C、E極上。IGBT在額定電流下的正常管壓降僅為3V左右。異常管壓降的產生表明了IGBT運行在過流狀態下。PC929的8腳為IGBT管子的OC(過載、過流、短路)信號輸出腳,由外接光耦合器將故障信號返回給CPU。
PC929內部IGBT保護電路的動作過程:在正常狀態下, 2、3腳輸入脈沖信號電流,11腳相繼產生+16V和-10V的輸出驅動電壓信號。此時PC929的8(FS)腳一直為高電平狀態;當所驅動的IGBT管子流過異常電流時,IGBT的導通管壓降迅速上升,使9腳電壓達到故障報警閥值(7V),PC929內部的IGBT保護電路工作,11腳輸出的正向激勵電壓降低,使IGBT的導通電流下降,同時控制8腳內部的三極管Q3導通,輸出一個低電平的OC故障信號,經外接光耦送入CPU,CPU據過流情況實施保護停機。
在單獨維修電源/驅動板的上電檢測中,因PC929的9、10腳與IGBT模塊脫離,一接受運行信號,8腳即報出OC故障信號,11腳輸出脈沖電壓也被內部IGBT保護電路所嵌制,致使無法測出PC929的工作狀態。需采取相應措施,解除PC929的管壓降檢測功能,強制電路正常工作,達到方便檢測的目的。解除PC929的管壓降檢測功能的具體做法是:將PC929的9腳和10腳短接。這樣即使啟動變頻器來測試輸出波形,也不會報OC故障了。

PC923光耦,由CPU主板來的脈沖信號經R66加到3腳,在輸入信號低電平期間,PC923形成由+5V,2、3腳內部發光二極管、信號源電路到地的輸入電流通路,PC923內部輸出電路的V1三極管導通,6腳輸出高電平信號(18V峰值),經R65為驅動后置放大電路的Q10提供正向偏流,Q10的導通將正供電電壓經柵極電阻R91引入到IGBT的G極,IGBT開通;在輸入信號的高電平期間,PC923的3腳也為+5V高電平,因而無輸入電流通路,PC923內部輸出電路的V2三極管導通,6腳轉為負壓輸出(10V峰值),也經R65為驅動后置放大電路的Q11提供了正向偏流,Q11的導通將供電的負10V電壓——IGBT的截止電壓經柵極電阻R91引入到IGBT的G極,IGBT關斷。在待機狀態,PC923的3腳輸入信號一直維持在+5V高電平狀態,則驅動電路一直輸出-10V的截止電壓,加到CN1觸發端子上,IGBT一直維持于可靠的截止狀態上。
PC929驅動IC是兼有對驅動脈沖隔離放大和模塊故障檢測雙重“身份”的。由CPU主板來的脈沖信號從1/2、3腳輸入到PC929內部的光電耦合器,從11腳輸出后,經Q13、Q15兩級互補式電壓跟隨器的功率放大后,引入IGBT2的G極。此為驅動脈沖的信號傳輸電路路;?PC929的9腳為模塊故障檢測信號輸入腳。正常工作狀態下,PC929的11腳輸出正的激勵脈沖電壓,使Q13導通,Q15截止。Q13的導通,將正偏壓加到IGBT2的G極上,IGBT2進入飽合開通狀態。忽略IGBT導通管壓降的話,IGBT2的導通即將U輸出端與負直流供電端N短接起來,提供輸出交流電壓的負半波通路,在導通期間,只要變頻器是在額定電流以內運行,IGBT2的正常管壓降應在3V以下。
管壓降檢測電路中的D24二極管和C48組成消噪電路,以避免負噪聲干擾引起誤碼保護動作。
R91將驅動脈沖引入到IGBT管子的G極,表面看來,這是一只限流電阻,限制流入IGBT管子的驅動(充電)電流,因管子的開通速度越快越好,開通時間越短越好,電阻的阻值就不能太大,以避免與IGBT管子的輸入結電容形成一個較大時間常數的延時電路,這是不希望出現的。但過激勵也會導致IGBT的損壞。此電阻多為Ω級功率電阻,隨變頻器功率的增加其阻值而減小。此電阻還有一個“真名”,叫柵極補償電阻,因為IGBT管子的觸發引線有一定長度,觸發脈沖又是數千赫茲的高頻信號,所以有一定的引線電感存在,而引線電感會引起觸發脈沖的畸變,產生?“電壓過沖”現象,嚴重時會造成IGBT管子的誤開通而造成損壞。接入R82可對引線電感有所補償,盡量使引線呈現電阻特性而不是電感特性,有效緩解引線電感造成的電壓過沖現象。
R92并接于IGBT管子的G、E極間,第一個好處就是,將IGBT管子輸入端的高阻狀態變為低阻狀態。我們新購得的IGBT逆變模塊,出廠前是用短路線將G、E極短接的,這樣萬一有異常電壓(如靜電)加到G、E極時,短路線將很快將此一異常電壓吸收,而避免了IGBT管子因輸入端子遭受沖擊而損壞。電路中并聯R92也有同樣的用處,在一定程度上將輸入的“差分電壓”變為了“共模電壓”,消解了異常輸入電壓的沖擊作用;R92對瞬態干擾有一定的作用,又可稱之為“消噪電阻”;R92并接于IGBT管子的G、E極間,與IGBT的G、E結電容相并聯,此電阻又被稱為“旁路電阻”,將瞬態干擾造成的對G、E結電容的充電電流“旁路掉”,以避免其誤開通。R92又形成了IGBT管子輸入結電容的電荷泄放通路,能提高電荷的泄放速度,對于只采用單電壓供電(無負供電電壓)的驅動電路,此電阻的作用尤其重要。
1、靜態檢測:
電路處于靜止狀態時,相對于+5V供電的地端,PC923的2、3腳電壓都為5V,直接測量2、3腳之間電壓差為0V;以驅動電源的OV為O電位參考點,CN1觸發引線端子的1線應為-10V。PC923、PC929的脈沖輸出腳和后置放大器的中點電壓都為-10V。??檢測CN1端子的1線為OV,故障原因為:
檢測CN1端子的1線為+18V左右,故障原因為:
2、動態檢測:
電路靜態時測得CN1端子1線上有正常的-10V截止電壓,及測量各靜態工作點基本正常(其實各檢測點都表現為供電電壓),要進一步檢查動態——對脈沖信號的傳輸能力,驗證電路確無故障或使隱蔽故障暴露出來。
但要注意的是,因為在檢修中電源/驅動板與主電路已經脫開,CN1、CN2觸發端子是空置的,并未接入IGBT,而且在未查明驅動電路是否工作正常之前,也是絕不允許在IGBT接入530V直流供電的情況下,連接驅動電路并檢查驅動電路的故障的。因為IGBT的脫開,驅動電路輸出的脈沖無論正常與否,只要按一下操作面板的起動(FWD)或運行(RUN)按鍵,操作顯示面板即跳出OC故障。原因在于驅動芯片PC929在脈沖信號傳輸期間,PC929的9腳內部電路與外部元件構成的IGBT管壓降檢測電路,因IGBT的未接入(相當于開路),而檢測到極大的管壓降信號,而向CPU報出OC信號,CPU采取了停機保護措施。必須采取相應手段,屏蔽掉驅動電路對IGBT管壓降檢測功能,令CPU正常發送六路脈沖,以利驅動電路的進一步檢修。
]]>丹佛斯FC202 250KW變頻器逆變模塊炸機故障的維修視頻
]]>丹佛斯變頻器報AL14代表的是接地故障。
變頻器接地故障的表現是,在變頻器中的三相輸出的檢測電流中心點和不為零,或者三相輸出電流檢測差異較大的情況下,丹佛斯變頻器就會出現A14報警接地故障。
對于我們的用戶在現場排查該問題,上海津信總結了以下幾點。
第一點,將變頻器電,查看一下變頻器到電機之間的連接電纜,是否有存在破皮的情況。如果存在破皮的情況,就會導致有漏電流,變頻器會產生誤報警。
第二點,查看我們的接地線是否存在有生銹或者接觸不良的情況。
第三點,還要關注現場是否真正的存在有接地樁,不是只是將地線連在地線上面就行了。按照標準要求,現場的接地樁要求是打入3米深以上。
第四點,是用戶現場準備一塊兆歐表。將電機線從變頻器的UVW三相拆出,搖一下電機的對地絕緣度。一般情況下,要求電機的對地絕緣度是大于等于500兆瓦。
當對以上外圍情況都進行了檢測的情況下,顯示都是正常,但是還是顯示AL14報警,那這個時候呢,可以聯系上海津信進行進一步的檢測,可能是變頻器的硬件存在故障。
一、變頻器的優缺點:
變頻器的作用主要是通過將電壓和頻率轉換為可調的電壓和頻率,以精確地控制電機的速度和運行方式、功率和扭矩。
變頻器的優點:
變頻器的缺點:
二、軟啟動器的優缺點:
軟訓動器串接于電源與電機之間,通過微電腦控制其內部的晶閘管觸發導通角實現交流調壓,使電機輸入電壓從零以預設函數關系逐漸上升,直至起動結束。在軟起動過程中,電機起動轉矩逐漸增加,轉速也逐漸增加,直到晶閘管全導通,電動機工作在額定電壓的機械特性上,實現平滑啟動,降低啟動電流。避免啟動過流跳閘。待電機達到額定轉數時啟動過程結束,為電機正常運行提供額定電壓。
軟啟動器優點
軟啟動器的缺點:
三、變頻器與軟啟動器的區別
1. 作用不同:變頻器是一種控制電機旋轉速度的電氣設備,可以通過調節輸出頻率來控制電機轉速和輸出功率。軟啟動器是一種起動電動機時降低啟動電流和啟動扭矩的電氣設備,可以避免電動機和配套設備啟動時的沖擊和振動,延長設備壽命。
2.原理不同:變頻器可以通過調節輸出頻率來控制電機轉速和輸出功率,一般采用PWM技術實現。軟啟動器則是通過控制電流的上升斜率和起動時間來降低起動時的沖擊和振動,通常采用電容、電阻、電感等電路實現。
3.適用范圍不同:變頻器是為了實現高精度的控制,廣泛應用于需要節能、減少噪音和保護設備的場合。例如,風機、水泵、壓縮機、鋼鐵冶煉等工業領域。軟啟動器主要適用于需要頻繁運轉的場合,例如冶金、石化等重工業領域,還廣泛應用于樓宇、機房和醫院等場所等。
4.成本不同:變頻器也能實現軟啟動的目標,但是設備成本和維護運行成本要明顯高于軟啟動器。對人員的要求也更高
]]>| 故障 | 原因 | 處理 |
| F1 過電流 |
? 電機功率(P0307)與變頻器功率(r0206)不一致。 ? 電機導線短路 ? 接地故障 r0949 = 0:硬件報告 r0949 = 1:軟件報告 r0949 = 22:硬件報告 |
? 電機功率(P0307)必須與變頻器功率(r0206)一致。 ? 電纜長度不得超過允許的極限值。 ? 電機電纜和電機內部不得有短路或接地故障。 ? 電機參數必須與實際使用的電機相匹配。 ? 定子電阻值(P0350)必須正確無誤。 ? 電機不得出現堵轉或過載現象。 ? 增大斜坡上升時間(P1120) ? 減小啟動提升強度(P1312) |
| F2 過電壓 |
? 電源電壓過高 ? 電機處于再生模式 r0949 = 0:硬件報告 r0949 = 1 或 2:軟件報告 |
? 電源電壓(P0210)必須在銘牌規定的范圍以內。 ? 斜坡下降時間(P1121)必須與負載慣量相匹配。 ? 需要的制動功率必須處于規定范圍內。 ? Vdc 控制器必須使能(P1240)且參數設置正確。 說明: 斜坡下降過快或電機由激活負載驅動可能導致再生模式。慣量越高,斜坡時間需越長;否則需連接制動電阻。 |
| F3 欠電壓 |
? 電源故障。 ? 沖擊負載超過了規定的限定值。 r0949 = 0:硬件報告 r0949 = 1 或 2:軟件報告 | 檢查電源電壓。 |
| F4 變頻器過熱 |
? 變頻器過載 ? 通風不足 ? 脈沖頻率過高 ? 環境溫度過高 ? 風扇不工作 |
? 負載或負載循環是否過高? ? 電機功率(P0307)必須匹配變頻器功率(r0206)。 ? 脈沖頻率必須設為缺省值。 ? 環境溫度過高? ? 變頻器運行時風扇必須旋轉。 |
| F5 變頻器 I2t |
? 變頻器過載。 ? 負載循環需求過高。 ? 電機功率(P0307)超過變頻器功率(r0206)。 |
? 負載循環必須處于規定范圍內。 ? 電機功率(P0307)必須匹配變頻器功率(r0206)。 說明:F5 故障只有在變頻器過載利用率(r0036)低于變頻器 I2t 報警(P0294)才能被清除。 |
| F6 芯片溫度超過臨界值 |
? 啟動時負載過高 ? 負載階躍過高 ? 斜坡下降速度太快 |
? 負載或負載階躍是否過高? ? 增大斜坡上升時間(P1120)。 ? 電機功率(P0307)必須匹配變頻器功率(r0206)。 ? 使用設定 P0290 = 0 或 2 以防止出現 F6。 |
| F11 電機過熱 |
? 電機過載 ? 如果電機規格較小且運行頻率低于 15 Hz,即使電機溫度未超出極限值,也可能觸發此故障。 |
? 負載或負載階躍是否過高? ? 電機標稱過熱參數(P0626 - P0628)必須設置正確。 ? 電機溫度報警閾值(P0604)必須匹配。 ? 檢查電機電流值是否超出額定電流。 ? 若條件均滿足,設置 P0335 = 1。 |
| F12 變頻器溫度信號丟失 | 變頻器溫度(散熱器)傳感器斷線。 | 聯系技術服務部門或更換變頻器。 |
| F20 直流波動過高 | 電源輸入的一相丟失。 | 檢查電源接線。 |
| F23 輸出電流波動過高 |
? 輸出缺相 ? 高電機振動 |
? 檢查輸出接線。 ? 檢查電機的機械振動。 ? 檢查變頻器設置(P0296)。 |
| F26 內部錯誤 | - |
? 變頻器重新上電。 ? 聯系技術服務部門或更換變頻器。 |
| F35 自動再啟動嘗試次數超限 | 嘗試次數超出 P1211 的值。 | 增加重新啟動嘗試的次數(P1211)。 |
| F41 電機數據識別故障 |
r0949 = 0:無負載 r0949 = 1:識別中達到電流極限值。 r0949 = 2:識別出的定子電阻小于 0.1%或大于 100%。 r0949 = 30:電壓極限值時的電流控制器 r0949 = 40:識別出的數據集不一致 |
? r0949 = 0:檢查電機是否已連接。 ? r0949 = 1 - 49:檢查 P0304 - P0311 中的電機數據是否正確。 ? 檢查電機接線類型(星形/三角形)。 |
| F51 參數 EEPROM 故障 | EEPROM 存滿或讀寫故障(r0949 值見說明)。 |
? 重新上電。 ? 執行工廠復位(P0970 = 31)。 ? 更換變頻器。 說明: r0949 = 1:EEPROM 存滿 r0949 = 1000+塊編號:讀取數據塊故障 |
| F52 變頻器信息讀取故障 | 數據無效或讀取失敗(r0949 值見說明)。 |
? 重新上電。 ? 聯系技術支持。 說明: r0949 = 1:讀取變頻器標識故障 r0949 = 2:變頻器標識錯誤 r0949 = 3:讀取變頻器版本故障 |
| F60 Asic 超時 | 內部通訊故障(r0949 = 0:硬件報告;r0949 = 1:軟件報告)。 |
? 檢查 EMC 問題。 ? 更換變頻器。 |
| F61 SD卡參數克隆失敗 |
r0949 = 0:SD卡未連接或類型錯誤 r0949 = 1:數據寫入失敗 r0949 = 2:克隆文件不可用 |
? r0949 = 0:使用 FAT16/FAT32 格式的 SD卡。 ? r0949 = 1:檢查卡內存是否已滿。 ? r0949 = 2:確保文件路徑為 `/USER/SINAMICS/DATA`。 |
| F62 參數克隆內容無效 | 文件內容無效。 | 重新復制文件并確認操作完成。 |
| F63 參數克隆內容不兼容 | 文件與變頻器類型不匹配。 | 從兼容的變頻器類型克隆。 |
| F64 啟動時自動克隆失敗 | 缺少 `Clone00.bin` 文件。 |
? 插入正確 SD卡并重新上電。 ? 禁用自動克?。≒8458 = 0)。 |
| F70 I/O擴展模塊通訊故障 | 模塊通訊失效。 | 重新連接模塊或更換模塊。 |
| F71 USS設定值故障(RS232) | RS232 通訊中斷。 | 檢查主站通訊。 |
| F72 USS/MODBUS設定值故障(RS485) | RS485 通訊中斷。 | 檢查主站通訊。 |
| F80 模擬量輸入信號丟失 | 斷線或信號超限。 | 檢查接線和信號范圍。 |
| F85 外部故障 | 控制字 2 位 13 觸發。 |
? 檢查 P2106。 ? 禁用觸發源。 |
| F100 看門狗復位 | 軟件錯誤。 | 聯系技術支持。 |
| F101 堆棧溢出 | 處理器故障。 | 聯系技術支持。 |
| F200 腳本錯誤 | 內部腳本運行錯誤。 | 修正腳本邏輯。 |
| F221 PID反饋信號低于最小值 | 反饋信號 < P2268。 | 調整 P2268 或反饋增益。 |
| F222 PID反饋信號高于最大值 | 反饋信號 > P2267。 | 調整 P2267 或反饋增益。 |
| F350 配置矢量錯誤 | r0949 = 13:功率模塊錯誤。 | 更換正確的功率模塊。 |
| F395 接受更改測試等待確認 | r0949 = 3/4:參數更改未確認。 | 檢查參數并確認更改。 |
| F410 氣穴保護故障 | 流體流動不充分。 | 調整 P2361 或檢查傳感器。 |
| F452 負載監控故障 |
r0949 = 0:低轉矩/速度跳閘 r0949 = 1:高轉矩/速度跳閘 |
? 檢查傳動系統機械狀態。 ? 調整 P2182-P2192 相關參數。 |