安川變頻器是日本電機株式會社生產的世界知名的變頻器品牌,主要用于三相異步交流電機速度的控制和調節。在安川變頻器使用過程中,OL故障(過載)是最常見的故障之一。
安川變頻器OL故障有三個報警代碼,分別是OL1,OL2,OL3。
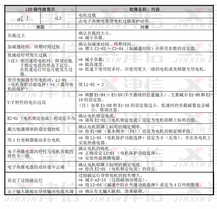
- OL1,電機過載故障報警
- OL2,變頻器過載故障報警
- OL3,過轉矩檢出故障報警
一、安川變頻器OL1電機過載原因和應對措施

二、安川變頻器OL2變頻器過載原因和應對措施

三、安川變頻器OL3過轉矩檢出原因和應對措施

安川變頻器是日本電機株式會社生產的世界知名的變頻器品牌,主要用于三相異步交流電機速度的控制和調節。在安川變頻器使用過程中,OL故障(過載)是最常見的故障之一。
安川變頻器OL故障有三個報警代碼,分別是OL1,OL2,OL3。


